滑膜(synovial)是一种关节周围的间充质组织,主要由成纤维细胞组成,包括内层(LL,lining layer)和亚内层(SL,sublining layer)。在类风湿性关节炎中,滑膜组织增生、发炎、侵袭并破坏关节【1】。最近的研究表明,在类风湿性关节炎中,亚内层中的一部分成纤维细胞的发生了扩张,参与疾病进程【2】。然而,这些成纤维细胞分化和扩张的分子机制尚不清楚。
近日,哈佛医学院的Soumya Raychaudhuri和Michael Brenner团队在Nature杂志上发表题为Notch signalling drives synovial fibroblast identity and arthritis pathology的研究论文。在这篇文章中,作者确定NOTCH3信号在表达THY1的血管周围的和亚内层成纤维细胞分化中起关键作用。利用单细胞RNA测序(scRNA-seq)和滑膜组织类器官(organoids),作者发现NOTCH3信号驱动成纤维细胞的转录及自从血管内皮细胞向外方向的空间梯度分布。在活动性类风湿关节炎中,滑膜成纤维细胞中的NOTCH3和Notch靶基因明显上调。在小鼠中,敲除Notch3基因或使用抗体阻断NOTCH3信号能够缓解炎症,防止炎症性关节炎的关节损伤。这些结果表明滑膜成纤维细胞的位置特性(positional identity)受到内皮细胞来源的Notch信号调节,而这种由基质间的信号互作正是炎症性关节炎中的炎症来源和病理学基础。

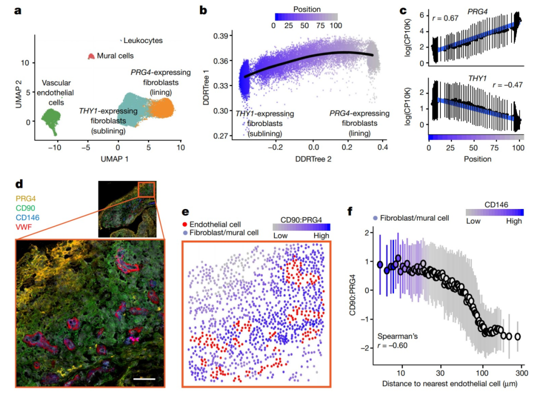
组织的功能取决于其结构设计,这种设计的核心概念是细胞分区(Cellular zonation),细胞分区可以反映细胞之间的分工。此前,已有文章报道,在脑和肠道等组织器官中存在scRNA-seq转录梯度与细胞位置特征之间的对应关系【3】。在这篇文章中,作者应用scRNA-seq,确定了在滑膜组织中的转录梯度和细胞位置特征。

成纤维细胞在调节淋巴结和癌症免疫反应中起关键作用。在类风湿关节炎中,滑膜成纤维细胞长期以来一直被认为是有希望的治疗靶点。但是,目前还没有直接针对滑膜成纤维细胞的治疗方法获批。在文章中,作者使用滑膜成纤维细胞和内皮细胞共培养的类器官系统发现,这种位置特征是由内皮细胞所决定的。并且进一步通过对scRNA-seq数据分析,将研究重点确定在Notch信号通路。NOTCH3作为在滑膜成纤维细胞中高选择性表达的Notch信号通路受体,自然而然成为了最可能的目标。

作者发现NOTCH3信号传导有助于壁细胞(mural cells)和表达THY1的亚内层成纤维细胞的分化,而这一步骤是炎症性关节炎发展所必需的。作者用scRNA-seq检测Notch3在小鼠滑膜中的表达,并确定它仅限于壁细胞和成纤维细胞,与血管周围细胞中Notch受体激活增加一致,关节炎状态下,这些细胞的Notch信号活性评分明显比正常状态时高。当将严重性关节炎模型小鼠K/BxN mice的血清输入到正常小鼠时,表现出明显的关节炎和肿胀症状,而当输入到Notch3敲除小鼠时,症状明显较弱。另外,当对小鼠进行每周两次的NOTCH3拮抗抗体(anti-NRR3)治疗,也能够显著减轻关节炎和肿胀症状。此外,anti-NRR3的治疗方案还显著减少了骨侵蚀。

内皮细胞来源的Notch信号在壁细胞分化中的作用在发育器官的组织中已有深入的研究。在Notch信号与类风湿性关节炎发病机制相关的已有基础上,作者的发现强调了Notch信号在病理组织重塑过程中的重要性和多能性【4】。尽管先前的研究集中于成纤维细胞中NOTCH1信号传导与细胞因子激活的相互作用,但这项研究通过将NOTCH3识别为类风湿性关节炎滑膜成纤维细胞分化和病理扩展中的关键受体,进一步加深了对类风湿性关节炎Notch信号传导的认识。这些结果表明,可以通过调节基质细胞的NOTCH3信号传导,对类风湿性关节炎进行靶向性治疗。
原文链接:
https://doi.org/10.1038/s41586-020-2222-z